|
|
| Vol 23. N°4. 2022 | Octubre-Diciembre de 2022 |
 |
REVISIONES
https://doi.org/10.48061/SAN.2022.23.4.211
RESILIENCIA: ABORDAJE PSICOSOCIAL, ESPIRITUAL Y EDUCATIVO EN EL TRATAMIENTO DEL PACIENTE ADULTO CON OBESIDAD
RESILIENCE: PSYCHOSOCIAL, SPIIRTUAL AND EDUCATIONAL APPROACH FOR THE TREATMENT OF ADULT PATIENTS WITH OBESITY
Stéphanie Metzger1, María Amelia Linari1
| 1 |
Facultad de Medicina, Instituto Universitario Fundación Barceló, Ciudad Autónoma de Buenos Aires, Argentina |
Correspondencia: María Amelia Linari
E-mail: marimelina@yahoo.com
Presentado: 09/01/22. Aceptado: 06/07/22
RESUMEN
Introducción: El constructo de resiliencia es un proceso dinámico que puede ser abordado por todo ser humano si es que se cuenta con los recursos o se acompaña en la búsqueda de estos para construirlo. Conectar con la sensorialidad y la conciencia corporal contribuye a promover las diferentes leyes de la nutrición enunciadas por el Profesor Julio Escudero. El cuerpo se entrena para percibir mejor los estímulos, los cuales son importantes a la hora de nutrirse.
Objetivos: Identificar estudios realizados sobre el abordaje de la resiliencia para el tratamiento de la enfermedad crónica; describir el abordaje multidisciplinario psicosocial, espiritual y educativo que propone la resiliencia para el tratamiento de los pacientes adultos con obesidad, interpretar y describir qué recursos involucran el trabajo corporal y el de movimiento en el tratamiento de los pacientes adultos obesos.
Métodos: Diseño de revisión bibliográfica. Se hallaron 44 documentos. Se consultaron bases de datos electrónicas y se sumaron citas identificadas en búsquedas adicionales. Se utilizaron descriptores, términos libre y campos de búsqueda según criterios de inclusión.
Resultados: La evidencia encontrada, fundamentalmente, relaciona enfermedades crónicas con el abordaje desde la resiliencia y, posteriormente, narra la asociación de la obesidad en relación con el abordaje terapéutico desde la resiliencia. Desde la intervención psicosocial, se ha demostrado que las técnicas que propone el modelo transteórico de Prochaska y Di Clemente (1982), asociándolas a la entrevista motivacional, resultan eficaces. El tratamiento cognitivo-comportamental también demostró eficacia. Con respecto a la espiritualidad como abordaje desde la resiliencia, los resultados son dispares. En cuanto al abordaje educativo, se han encontrado resultados favorecedores, especialmente, enfocados en la educación terapéutica brindada por los equipos de salud. La práctica de movimiento y de trabajo corporal ha demostrado resultados positivos al integrarla en talleres de educación terapéutica.
Conclusión: Se evidencia un gran potencial al trabajar desde la resiliencia, incluyendo prácticas de danza-terapia, para el tratamiento de personas adultas con obesidad.
Palabras clave: resiliencia; obesidad; danza-terapia, psicosocial; espiritualidad; educativo.
ABSTRACT
Introduction: The resilience construct is a dynamic process that can be approached by every human being if they have the resources or are accompanied in the search for those resources to build it. Connecting with sensoriality and body awareness helps to promote the different laws of nutrition enunciated by Professor Escudero. The body trains itself to better perceive the stimuli which are important when it comes to nourishing itself.
Objectives: To explore studies carried out on the resilience approach for the treatment of chronic disease; describe the multidisciplinary psychosocial, spiritual and educational approach proposed by resilience for the treatment of adult patients with obesity, identify which resources involve body work and movement in the treatment of obese adult patients.
Methods: Literature review design. 44 documents were found. Electronic databases were consulted and citations identified in additional searches were added. Free term, descriptors and search fields were used according to inclusion criteria.
Results: The evidence found fundamentally relates chronic diseases with the approach from resilience and subsequently narrates the association of obesity in relation to the therapeutic approach from resilience. From psychosocial intervention, it has been shown that the techniques proposed by the transtheoretical model of Prochaska and Di Clemente, associating them with motivational interviewing, are effective. Cognitive-behavioral treatment also demonstrated efficacy. With respect to spirituality as an approach from resilience, the results are disparate. Regarding the educational approach, favorable results have been found, especially focused on therapeutic education provided by health teams. The practice of movement and bodywork has shown positive results when integrated into therapeutic education workshops.
Conclusion: There is evidence of great potential when working from resilience, including dance-therapy practices, for the treatment of adults with obesity.
Keywords: resilience; obesity; dance-therapy; psychosocial; spirituality; educational.
INTRODUCCIÓN
"La obesidad es una enfermedad crónica con un componente genético y ambiental asociados que resultan en un aumento del depósito de tejido adiposo incrementando la morbimortalidad"1. "La obesidad afecta los siguientes sistemas: psicológico, neurológico, pulmonar, cardiovascular, gastrointestinal, genitourinario, metabólico, musculoesquelético, dermatológico"2.
Según la 4ta. Encuesta Nacional sobre Factores de Riesgo del año 20193, el exceso de peso, comprendiendo el sobrepeso y la obesidad, pasó de ser de un 49,0% en 2005 a un 61,6 % en 2018. Si se desglosan estos resultados, se observa, con respecto al sobrepeso, que este pasó de 34,4% en 2005 a un 36,2% en 2018. para el caso de la obesidad, esta progresó de un 14,6% en 2005 a 25,4% en 2018. Al analizar los valores, se observa un aumento en la prevalencia en el exceso de peso desde 2005 a 2018 a consecuencia, principalmente, del incremento de la obesidad.
En el área de la resiliencia se encuentran factores asociados de tipo personales, socioculturales y factores de resiliencia comunitaria4.
Viard5 (2017) refiere que el cuerpo sensorial se encuentra en el origen de todas nuestras percepciones y que estas, a su vez, van a informarnos sobre nuestras experiencias, reflexiones y la recepción de lo numinoso o aquello perteneciente o relativo al numen como manifestación de poderes divinos. Por ejemplo, la danza pone de manifiesto el cuerpo sensorial y su percepción.
Para abordar la obesidad, se necesitan recursos que contemplen dicha complejidad, de ahí la propuesta de relacionarla con los recursos que ofrece la resiliencia. Proporcionar un conocimiento global a través de una revisión narrativa, explorar la relevancia y las diferencias en la literatura mediante documentos originales y otras formas de evidencia permitirán tener un conocimiento actualizado sobre un tema de interés.
Nutrición
El Profesor Julio Escudero (1877-1963), quien fue médico y padre de la nutrición en la Argentina, define la nutrición como "El resultado de un conjunto de funciones armónicas y solidarias entre sí, que tienen como finalidad mantener la integridad de la materia y preservar la vida"6. Antico (2007) agrega que el profesor argentino ha enunciado las leyes de la nutrición plasmadas en una alimentación que garantice la cantidad, calidad, armonía y adecuación. Estas leyes fueron reconocidas a nivel mundial y "se vieron jerarquizadas por su cuarta ley, la del profundo respeto a la individualidad de la persona humana". Esta cuarta ley toca un punto clave: el de la singularidad humana para lo cual, el abordaje desde la resiliencia es importante.
Resiliencia
Según Kotliarenco y Cáceres (2011), citadas también por Melillo y colaboradores7,4, la resiliencia es:
Un proceso dinámico, constructivo, de origen interactivo, sociocultural que conduce a la optimización de los recursos humanos de tipo interno y externo, permitiendo sobreponerse a las situaciones adversas o que provocan dolor. Éstas se manifiestan en distintos niveles del desarrollo psicológico, biológico, neurofisiológico y endócrino en respuesta a los estímulos ambientales. (p. 6)
Dentro de los factores protectores se encuentran: la autoestima/confianza básica, el pensamiento crítico, la espiritualidad/los valores, la creatividad, la solidaridad, el humor, entre otros. Las escalas destacadas y mencionadas para medir la resiliencia que se ha utilizado en diferentes investigaciones con población adulta resultaron: Resilience Scale (RS), Connor-Davidson Resilience Scale (CD-RISC), Resilience Scale for Adult (RSA), Brief Resilient Coping Scale (BRCS) The Brief Resilience Scale (BRS)8.
Justificación
El constructo de resiliencia es un proceso dinámico que puede ser abordado por todo ser humano, si cuenta con los recursos adecuados o si tutores o terapeutas lo acompañan en la búsqueda de esos recursos para construirla.
Siendo que este constructo es un ir hacia uno mismo para hacer emerger los propios recursos y ponerlos en relación con los de los demás, es importante que las prácticas de resiliencia se hagan extensivas a la mayor cantidad posible de pacientes adultos obesos, promoviendo las capacidades internas del ser humano, ya que de esta forma se apuesta a un desarrollo y no solo a una conducta paliativa9-10. Desde la terapia integradora y multidisciplinaria para la salud pública, resulta favorecedor combinar e integrar programas.
OBJETIVOS
General
Describir las diferentes intervenciones terapéuticas desde el área de la resiliencia sobre el paciente adulto con obesidad.
Específicos
Teniendo en cuenta que la obesidad es una enfermedad crónica, explorar e identificar estudios que se realizaron sobre el abordaje de la resiliencia para el tratamiento de la enfermedad crónica en adultos.
Describir recursos que hacen a la resiliencia en el tratamiento de la obesidad en adultos, desde un abordaje psicosocial, espiritual y educativo.
Interpretar y describir recursos de abordaje desde la resiliencia que involucran el trabajo corporal y el de movimiento, en el tratamiento del paciente adulto con obesidad.
MÉTODO
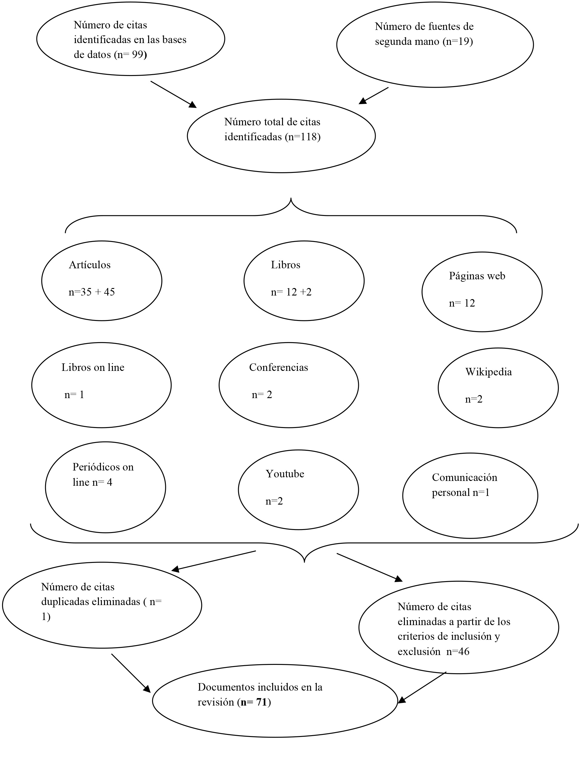
La revisión realizada fue de tipo narrativa descriptiva con el objetivo de conformar un cuerpo representativo de documentos, hacer uso de la crítica mediante estudios y documentos referidos de una manera ordenada señalando similitudes e inconsistencias. Para la elaboración se consultaron las bases de datos Google, PUBMED, Scopus, Biblioteca virtual em saúde (BVS), SciELO, Redalyc, Dialnet, Elsevier y se sumaron citas identificadas en búsquedas adicionales. Se utilizó el descriptor MESH [literature review as topic] y su correspondiente denominación en castellano y francés; términos libre y campos de búsqueda según criterios de inclusión y exclusión. Se completó la búsqueda con citas de segunda mano, además de citas adicionales. Los criterios de inclusión que se tuvieron en cuenta fueron: edad (adultos y adultos mayores), idioma (inglés, francés y castellano), resumen y/o resumen con texto completo. La recolección de bibliografía se realizó entre los meses de enero y mayo del 2021. Se seleccionaron 44 documentos (Figura 1). La revisión fue de a pares.
| Figura 1: Diseño de búsqueda bibliográfica.
|
| |
 |
| |
| Fuente: elaboración propia. |
RESULTADOS
Abordaje desde la resiliencia en el tratamiento del paciente con enfermedad crónica
Quiceno y Vinaccia8 mencionan que las diferentes experiencias espirituales y de religiosidad, así como las experiencias altruistas, promueven la resiliencia al estimular la secreción de serotonina. A esto se suma la promoción del apoyo social y la realización de actividad física que secretan respectivamente oxitocina y triptófano. Otro estudio11 de Nelson-Beckeren (2006) señala que, en adultos mayores, luego de intervenciones desde la resiliencia, su calidad de vida al final de la existencia mejora significativamente.
Se mencionan como factores protectores de resiliencia: el optimismo, la autoestima, la autoeficacia y el autocontrol, los cuales mejorarían el nivel de la HbA1c protegiendo y promoviendo los comportamientos de autocuidado en pacientes con diabetes12.
El programa "Fortaleza"13 utilizó técnicas basadas en la psicología positiva en la terapia cognitivo-conductual para el tratamiento de la artritis reumatoidea, con buenos resultados. Entre estas técnicas figuran la utilización de la meditación y relajación, el cuestionario de salud MOS SF-36, el cuestionario breve de percepción de enfermedad IPQ-B, la escala de autotrascendencia STS, la escala de resiliencia RS y una escala visual analógica.
En una población de jóvenes estudiantes, en 2016, se abordó la investigación sobre las formas de prevención de los trastornos de la conducta alimentaria (TCA)14. Los resultados demostraron que las alumnas con baja resiliencia fueron 1,66 más propensas a tener TCA. El estudio incluyó un cuestionario sociodemográfico, la escala de resiliencia Connor-Davidson (CD-RISC), el test de Actitudes hacia la Comida (EAT-40) y el Body Shape Questionnaire (BSQ).
En un estudio observacional transversal, realizado con 603 personas con diagnóstico de enfermedad renal crónica, con o sin diabetes tipo 2, tuvo como objetivo verificar la asociación entre resiliencia con variables sociodemográficas y de salud en estos pacientes. Se encontró que de todas las variables estudiadas (intervalo etario, sexo, situación conyugal, actividad laboral, escolaridad y renta), apenas la religión tuvo asociación con la resiliencia. Poseer una creencia religiosa se correlacionó con un mejor puntaje promedio de resiliencia15 (Tabla 1).
| Tabla 1: Resiliencia en el tratamiento del paciente con enfermedad crónica.
|
| |
 |
| |
Nota: DT diabetes, AR artritis reumatoidea, TCA trastornos de la conducta alimentaria, ERC enfermedad renal crónica.
Fuente: elaboración propia. |
Abordaje psicosocial desde la resiliencia en el tratamiento del paciente con obesidad
Ortiz Rosales (2021)16, en su análisis sobre el modelo transteórico de cambio, refiere que el paciente puede trascender desde la etapa de contemplación hacia la de acción y mantenimiento, lo que pone en evidencia el uso de sus capacidades o potencialidades en la resiliencia.
Según en qué etapa se encuentre el paciente, se actuará con diferentes recursos y estrategias. El abordaje desde la entrevista motivacional17-19, junto con diferentes técnicas de intervención psicológicas (autoconocimiento, control emocional, reestructuración cognitiva, empatía a partir de conductas pro-sociales, flexibilidad, sentimiento de autoeficacia), juegan un rol importante en la construcción de resiliencia en el tratamiento del paciente adulto obeso. Sobre este modelo se movilizan recursos para prevenir y tratar los trastornos de ansiedad y la consecuentemente obesidad, junto con diferentes técnicas de intervención psicológicas.
El diseño llevado adelante por Mathieu y colaboradores20 pone de relieve la importancia de intervenir con terapias como la resiliencia y el análisis para promover la mentalización y la simbolización de las emociones y, de esta forma, prevenir la regresión pulsional que se genera en pacientes adultos obesos que han vivido una situación traumática.
Otro estudio de Mathieu (2021)21 muestra que los sujetos candidatos a la cirugía bariátrica, luego de un año de participar en talleres de educación terapéutica y de terapia cognitivo-conductual, han mejorado su calidad de vida y disminuido la prevalencia de psicopatologías.
En una muestra con adultos mayores provenientes de Portugal, un estudio observó que en personas con un bajo nivel de resiliencia se asocia a un alto índice de masa corporal (IMC) y una alta circunferencia de cintura22.
Leija Alva y Gómez Caballero (2020) citan el estudio de Tamers23-24, quienes ponen en evidencia la relación entre el apoyo social en el lugar de trabajo y los hábitos alimentarios, la actividad física y el IMC en sujetos con sobrepeso y obesidad. Si bien no se encontró relación entre apoyo social en el lugar de trabajo, el IMC y conductas obesogénicas, los individuos con mayor apoyo social realizaron un 14,3% más de actividad física y tuvieron un 4% más elevado de consumo de frutas y verduras en comparación con los individuos con menor apoyo social (Tabla 2). En otro estudio, el 94% de mujeres definidas como "weight resilient" se encontraron dentro de la categoría en la que consumían más de 5 porciones de frutas y verduras por día25 (Tabla 2).
| Tabla 2: Abordaje psicosocial desde la resiliencia en el tratamiento del paciente con obesidad.
|
| |
 |
| |
| Fuente: elaboración propia. |
Abordaje espiritual desde la resiliencia en el tratamiento del paciente con obesidad
Ellis y Biglione26 refirieron no poder constatar su hipótesis, según la cual en las personas con prácticas religiosas se observaría mayor sobrepeso y obesidad.
En el estudio de Bharmal (2013)27 se encontró que la religiosidad fue asociada positivamente con sobrepeso y obesidad, entre los inmigrantes hindúes asiáticos, no así en la pequeña muestra de musulmanes. A su vez, en el Jackson Heart Study28 ponen en evidencia que la religiosidad no está asociada con una disminución de peso, pese a que hay una disminución de la ingesta reportada.
Joseph y colaboradores (2016)29 estudiaron en un grupo de mujeres afroamericanas la introducción de conceptos de religión y recursos de espiritualidad con el fin de promover la actividad física y así aumentar la motivación a practicarla y disminuir enfermedades crónicas. Los resultados mostraron que la introducción de recursos sobre espiritualidad fue mejor recibida y aceptada que la introducción de conceptos religiosos.
Korniejczuk (2019) analiza investigaciones de Gutiérrez y colaboradores30-31, luego de aplicar un programa basado en la fe a sujetos con sobrepeso, se registraron cambios favorables en términos de alimentación saludable y ejercicio físico.
El estudio de Ruffault (2019)32 trató sobre un diseño de intervención a distancia en el que se observó que la práctica de Mindfulness no redujo la impulsividad alimentaria y no aumentó la motivación de practicar actividad física en pacientes obesos y con trastorno alimentario de binge eating. Los autores concluyeron en su trabajo en que la adhesión de los participantes a la intervención no fue suficiente y esto fue un limitante en el estudio (Tabla 3).
| Tabla 3: Abordaje espiritual desde la resiliencia en el tratamiento del paciente con obesidad.
|
| |
 |
| |
| Fuente: elaboración propia. |
Abordaje educativo desde la resiliencia en el tratamiento del paciente obeso
En el "Service d'enseignement thérapeutique pour maladies chroniques", en hospitales universitarios, en Ginebra, se trabaja desde la educación terapéutica a través de un programa multidisciplinario para el tratamiento de la obesidad. Este servicio propone desde 2004 un programa mixto, ambulatorio y hospitalario, que asocia un abordaje individual y en grupo durante 2 años. Dentro del programa se trabajan distintos ejes terapéuticos de la obesidad, como el aspecto médico, el aspecto dietético, el aspecto psicológico y la actividad física. La evidencia refiere que al cabo de un año este programa mostró una efectividad del 90%33.
Con respecto a la relación entre obesidad y nivel educativo alcanzado, un estudio de Cohen (2013) muestra que hay menor frecuencia de obesidad entre los individuos de raza caucásica que se han graduado en universidades si se los compara con individuos de raza caucásica que alcanzaron la educación a nivel secundario. Con respecto a la raza negra, se observó mayor frecuencia de obesidad entre los que no se graduaron de la escuela secundaria vs los que sí se han graduado de la escuela secundaria34.
Abordaje desde la resiliencia involucrando el trabajo corporal y el movimiento en el tratamiento del paciente con obesidad
En el "Service d'enseignement thérapeutique pour maladies chroniques" de Ginebra, mencionado anteriormente, se han incluido técnicas de arte-terapia y de danza-terapia en el tratamiento integral del paciente adulto con obesidad con resultados de impacto positivo. Estas prácticas de danza-terapia le permiten al paciente conectarse con sus sensaciones exteroceptivas, interoceptivas y propioceptivas, haciéndose consciente de sus percepciones corporales, de sus emociones y de sus representaciones e incluso aprendiéndolas a nombrar16.
Otro artículo del mismo servicio, basado en un análisis cualitativo y cuantitativo de los contenidos de avisos y comentarios (verbatim), sobre una muestra de participantes de los talleres de danza-terapia, los resultados mostraron que las palabras "cuerpo", "ganas", "movimiento" fueron las más citadas35 (Tabla 3).
Taetzsch (2012)36 se propuso examinar el efecto de la práctica de Tai Chi, dentro de un diseño de intervención, el cual incluyó intervenciones educativas sobre hábitos dietéticos. El resultado fue que las mujeres del grupo de intervención desarrollaron una dieta de mejor calidad y alcanzaron un mejor nivel de resiliencia física.
Un diseño se propuso medir la eficacia de un programa de "bailes de salón", los resultados encontrados arrojaron un aumento de la motivación de los participantes a realizar actividad física, así como una disminución tanto del peso corporal como de la circunferencia de cintura37.
Giordan refiere que para que el paciente pueda comprender y cambiar su comportamiento tiene que movilizarse trabajando desde la dimensión infracognitiva, a su vez, esto se puede promover desde la esfera corporal, como prácticas de arte-terapia o danza-terapia38.
El tratamiento más integral implicaría combinar terapias como la cognitiva-conductual o la psicoterapia, que estimulan un tipo de regulación "top-down", en áreas cortico-subcorticales, con prácticas que estimulan un tipo de regulación "bottom-up". Estas últimas disminuyen la activación de la corteza prefrontal, como la práctica mindfulness, la meditación, el arte-terapia y danza-terapia, entre otras39.
DISCUSIÓN
Los trabajos encontrados en el proceso de revisión bibliográfica hacen especial referencia a los recursos de abordaje desde la resiliencia para el tratamiento de enfermedades crónicas en general.
Los principales recursos de abordaje psicosocial y educativo enfatizan en la terapia cognitivo-conductual y en la entrevista motivacional17-19, la cuales ofrecen herramientas para avanzar en el modelo transteórico de cambio40-41 y en la educación terapéutica del paciente.
Otros estudios33,18 analizan el abordaje psicosocial, el espiritual y el educativo. En los grupos de educación terapéutica se han promovido los pilares de resiliencia del pensamiento crítico, así como la autoestima, la solidaridad y los valores. En los grupos de danza-terapia y arte-terapia se han promovido la autoestima, la creatividad, la consciencia corporal y la solidaridad.
Con respecto a la espiritualidad y la obesidad, los artículos han mostrado resultados dispares26-28,31. A partir de estos, se define a la espiritualidad hace referencia a la trascendencia humana por lo que el arte, su contemplación y su práctica, son vectores en sí de sensaciones de espiritualidad. Los hallazgos no correlacionan en forma mayoritaria ni significativa la espiritualidad y la religiosidad con indicadores de obesidad como el peso corporal o el IMC, y reconocen sesgos y limitaciones en la evidencia encontrada como el uso del autoreporte. Sin embargo, emergen asociaciones entre variables de espiritualidad / religiosidad y variables de hábitos de salud como ser la ingesta calórica, el consumo de alcohol o hábito tabáquico.
La danza pone de manifiesto el cuerpo sensorial y su percepción, vehiculizando así experiencias de trascendencia y de espiritualidad. Estas prácticas corporales, como la danza-terapia o la danza-poesía42, promueven, además, la pedagogía del intersticio, cuyos pilares son la corporalidad, la afectividad, la sensorialidad y el imaginario43. Este último abordaje propone una serie de disciplinas que se relacionan entre sí, incluyendo el arte-terapia y la danza-terapia como muestran los estudios realizados en Ginebra18.
Pese a la apreciación de Leija Alva y Gómez Caballero23, quienes describen que en la literatura no se menciona si esta capacidad resiliente puede servir para el control de una problemática como la obesidad; más específicamente a la obesidad generada por el comer emocional44. Con esta revisión se pudo plasmar el impacto positivo de los programas interdisciplinarios.
Limitaciones de la revisión
Por tratarse de una mini-revisión, dentro de la categoría de revisión narrativa exploratoria, de la que se extrajeron diversos tipos de documentos y evidencia dentro de los criterios de inclusión, esto se considera una limitación para el desarrollo de un análisis. El documento respetó las normas de edición, pero se extrajo de una investigación más extensa de tipo revisión conceptual en la que se incluyeron otros documentos no factibles de plasmar en este trabajo. No se menciona explícitamente que en los grupos de danza-terapia se ha promovido el pilar de la espiritualidad. A su vez, se interpreta que el pilar del humor ha estado presente recurrentemente, aunque no se haya mencionado. Un significativo número de trabajos referidos utilizó cuestionarios validados realizados por técnicas de autorreporte en diseños de estudios de corte transversal.
CONCLUSIÓN
Los diferentes estudios mencionados hasta el momento nos muestran que diferentes abordajes desde la resiliencia tienen efectos benéficos en patologías crónicas como la artritis reumatoidea, la diabetes tipo 2, la enfermedad renal y los trastornos de la conducta alimentaria. Intervenir y abordar desde la resiliencia formando y transformando al paciente que padece una enfermedad crónica es de suma importancia para que pueda adquirir recursos cognitivos, psicológicos, emocionales en el manejo de su enfermedad de manera autónoma. De esta manera, el paciente se empodera y deviene en sujeto activo en su tratamiento y en las decisiones terapéuticas que se toman y que le conciernen.
Los estudios muestran una mejoría en el seguimiento de los tratamientos, una disminución de los efectos secundarios, una mejoría clínica de los pacientes y una disminución de las hospitalizaciones no programadas. Los resultados más destacados han sido los estudios en los que se incluyeron los programas integrales de tratamiento, el trabajo corporal y el del movimiento.
La intervención desde la terapia cognitivo-conductual, así como la propuesta de talleres de educación terapéutica actúan favorablemente en el constructor de resiliencia en pacientes adultos con obesidad. A su vez, formar redes y promover lazos sociales se comportan como favorecedores de la adopción de hábitos saludables.
El área de la espiritualidad ha sido muy poco explorada. Dicha área pudo haberse tenido en cuenta en los estudios que incluyeron la danza-terapia, pero concluimos en que esta no fue mencionada ni explicitada lo suficiente por la evidencia.
En cuanto a la evidencia respecto del abordaje religioso, esta requiere de mayor investigación, diseños metodológicos prospectivos de intervención en las investigaciones a futuro y considerar la diferenciación del tipo de práctica religiosa a abordar, identificar si se trata solo de una práctica o dedicar toda su vida exclusivamente a la religión, como también el folclore cultural y la región geográfica de quienes la practican. A lo mencionado anteriormente, se suman factores relacionados a la adherencia al tratamiento y el tipo de intervenciones aplicadas.
Conectar con la sensorialidad y la consciencia corporal a través de la danza-terapia o la danza-poesía contribuye a promover las diferentes leyes de la nutrición enunciadas por Escudero, ya que de esta manera el cuerpo se entrena para percibir mejor los estímulos interoceptivos, exteroceptivos y propioceptivos, los cuales son tan importantes a la hora de nutrirse. La práctica de la danza-terapia es legítima y requiere aun de un lugar más significativo en los programas de educación terapéutica destinados a los pacientes obesos. Hacen falta más investigaciones, en especial estudios de intervención para ahondar en conceptos e impacto de distintos abordajes terapéuticos a través de la resiliencia en el sobrepeso y la obesidad6.
Declaración de intereses
Las autoras declaran que no existe conflicto de interés.
REFERENCIAS
- AACE. Consensus Statement by the American Association of Clinical Endocrinologists and American College of Endocrinologists and American College of Endocrinology on the Comprehensive type 2 Diabetes Management Algorithm- Executive Summary. Endocrine Practice. 2017; 23(2) 207-238.
- Segula D Complications of obesity in adults: A short review of the literature. Malawi Med J. 2014; 26 (1): 20-24 www.ncbi.nlm.nih.gov/pmc/articles/PMC4062780/
- Ministerio de Salud y Desarrollo Social. Presidencia de la Nación. 4ta Encuesta Nacional de Factores de Riesgo, 2019. https://bancos.salud.gob.ar/sites/default/files/2020-01/4ta-encuesta-nacional-factores-riesgo_2019_principales-resultados.pdf
- Melillo A, Simpson MG, Munist MM, Santa Cruz E, Kotliarenco MA, Klasse E, Vanistendael S. Resiliencia comunitaria. Resiliencia comunitaria y resiliencia sociocultural aplicadas: miradas imprescindibles en la educación. Editorial Dunken, 2018; 140-149.
- Viard JS. Danse et spiritualité. Revue Théologiques, 2017; 25(1): 7–18 https://doi.org/10.7202/1055237ar
- Antico RM. El profesor Dr. Pedro Escudero y su obra. Repositor digital Universidad de Belgrano. Facultad de Ciencias Exactas y Naturales y de Salud, 2007. http://v.ub.edu.ar/revistas_digitales/Ciencias/Vol7Numero6/articulo_dr_escudero.pdf
- Kotliarenco MA y Cáceres I. Ponencia Estado del Arte en Resiliencia, Diplomado Promoción de la Parentalidad Positiva: Estrategias de Evaluación e Intervención Ecosistémicas. En Documento CEANIM, Santiago, 2011. https://www.researchgate.net/publication/344421316_CEANIM_34_anos_de_historia_de_resiliencia_comunitaria
- Quiceno JM, Vinaccia S. Resiliencia: una perspectiva desde la enfermedad crónica en población adulta. Pensam. psicol, 2011; 9 (17): 69-82. http://www.scielo.org.co/scielo.php?script=sci_arttext&pid=S1657-89612011000200007
- Kotliarenco MA, Cáceres I y Fontecilla M. Estado de arte en resiliencia. Washington: Organización Panamericana de la Salud, 1997 https://www.academia.edu/43906218/Estado_de_arte_en_
- Suárez Ojeda EN, Barna R, Kotliarenco MA, Munist,M. Resiliencia: Proyectos e Investigaciones. Colección Salud Comunitaria, serie resiliencia, Ediciones de la UNLa, 2009.
- Nelson Becker H.B. Voices of resilience: older adults in hospice care. Journal of social work in end-of-life y palliative care, 2006; 2(3), 87-106.
- Yi JP, Vitaliano PP, Smith RE, Yi JC y Weinger K. The role of resilience on psychological adjustment and physical health in patients with diabetes. British Journal of Health Psychology, 2008; 13, 311-325. https://doi.org/10.1348/135910707X186994
- Quiceno JM, Remor E. Fortaleza. Programa de potenciación de la resiliencia para la promoción y el mantenimiento de la salud. Editorial Manual Moderno, 2015.
- Menezes de Lucena Carvalho V.A. Resiliencia y trastornos de la conducta alimentaria, 2016. https://dialnet.unirioja.es/servlet/dctes?codigo=79830
- Willrich Böell JE, Guerreiro Vieira da Silva DM, Hegadoren KM. Sociodemographic factors and health conditions associated with the resilience of people with chronic diseases: a cross sectional study. Rev. Latino-Am, 2016. https://doi.org/10.1590/1518-8345.1205.2786
- Ortiz Rosales S.A. Caracterización de la resiliencia, desde la perspectiva del modelo transteórico de cambio, en pacientes con obesidad. Acción Educativa en Diabetes, Obesidad y Sobrepeso, 2021. http://aedosmex.org/caracterizacion-de-la-resiliencia-en-pacientes-con-obesidad.html
- Miller WR, Rollnick S. L'entretien motivationnel. Aider la personne à engager le changement. InterEditions-Dunod, 2006.
- Carrard I, Reiner M, Haenni C, Anzules C, Muller-Pinget S, Golay A. Approche psychopédagogique et art-thérapeutique de l'obésité. EMC-Endocrinologie-Nutrition. 2012; 9(3) http://doi.org/10.1016/S1155-1941(12)56370-5
- Rubak S, Sandbaek A, Lauritzen T, Christensen B. Motivational interviewing: a systematic review and meta-analysis. Br J Gen Pract, 2005; 55:305-12.
- Mathieu J, Lévy B, Ziegler O et Lighezzolo-Alnot J. Obésité et traumatisme: vers une étude subjectivante de la question. Groupe d'études de psychologie. Bulletin de psychologie, 2018; 557: 841-853 https://www.researchgate.net/publication/327746495_Obesite_et_traumatisme_vers_une_etude_subjectivante_de_la_question
- Mathieu J. Approche psychologique de la résilience chez les personnes en situation d'obésité sévère candidates à une chirurgie bariatrique: étude des effets d'une prise en charge multidisciplinaire avant chirurgie. Archive ouverte de l'Université de Lorraine. Interpsy, laboratoire de psychologie de l'intéraction et des relations intersubjectives, 2021 https://hal.univ-lorraine.fr/tel-02069111
- Stewart Knox B, Duffy ME, Bunting B, Parr H, Vas de Almeida MD, Gibney M. Associations between obesity (BMI and waist circumference) and socio-demographic factors, physical activity, dietary habits, life events, resilience, mood, perceived stress adn hopelessness in healthy older Europeans. BMC Public Health, 2012; 12:424. https://doi.org/10.1186/1471-2458-12-424
- Leija Alva G, Gómez Caballero D. Superación de adversidades. Resiliencia y su relación con la ingesta alimentaria emocional. Una revisión Teórica. RUII, Revista UPIICSA Investigación Interdisciplinaria, 2020; 6 (2): 2448-4784.
- Tamers S, Beresfordb S, Cheadlea A, Zhengb Y, Bishopb S, Thompsona B, Wotamisligil W. The association between worksite social support, diet, physical activity and body mass index. Prevention Medical, 2011; 53(1-2), 53-56. https://doi.org/10.1016/j.ypmed.2011.04.012
- Parisi SM, Bodnar LM, Dubowitz T. Weight resilience and fruit and vegetable intake among African-American women in an obesogenic environment. Public Health Nutr. 2018; 21(2): 391-402. https://doi.org/10.1017/S1368980017002488
- Ellis L, Biglione D. Religiosity and obesity: areoverweight people morereligious? Personality and Individual Differences, 2000; 28 (6): 1119-1123. https://doi.org/10.1016/S0191-8869(99)00161-0.
- Bharmal N, Kaplan RM, Shapiro MF, Kagawa Singer M, Wong MD, Mangione CM, Divan H, McCarthy WJ. The association of religiosity with overweight/obese body mass index among Asian Indian immigrants in California. Preventive Medicine, 2013; 57 (4): 315-321. https://doi.org/10.1016/j.ypmed.2013.06.003
- Reeves RR, Adams CE, Dubbert PM, Hickson DA, Wyatt SB. Are Religiosity and Spirituality Associated with Obesity Among African Americans in the Southeastern United States (the Jackson Heart Study)? J Relig Health, 2012; 51(1): 32-48. https://doi.org/10.1007/s10943-011-9552
- Joseph RP, Ainsworth BE, Mathis LT, Hooker SP, Keller C. Incorporating religion and spirituality into the design of community-based physical activity programs for African American women: a qualitative inquiry. BMC Res Notes, 2017; 10: 509. https://doi.org/10.1186/s13104-017-2830-3.
- Korniejczuk VA, Moroni CM, Quiyono Escobar E, Rodríguez Gómez J, Valderrama Rincón A, Charles Marcel ZL, Barriguete Meléndez JA, Córdova Villalobos JA. La salud espiritual, su evaluación y su papel en la obesidad, la diabetes mellitus y otras enfermedades crónicas no-transmisibles. Nutri y Ob, 2019; 52: 563-586.
- Gutierrez J, Devia C, Weiss L, Chantarat T, Ruddock C, Linnell J, Cal man N. Health, community, and spirituality: Evaluation of a multicultural faith-based diabetes prevention program. The Diabetes Educator, 2014; 40(2), 214-222.
- Ruffault A, Czernichow S, Lurbe i Puerto K, Fournier JF, Carette C, Flahault C.Intervention basée sur la pleine conscience auprès de patients souffrant d'obésité et de trouble de binge eating: résultats préliminaires de l'essai contrôlé randomisé. Journal de Thérapie Comportementale et Cognitive, 2019; 29 (1): 4-24. https://doi.org/10.1016/j.jtcc.2018.09.001
- Gaillard S, Barthassat V, Pataky Z, Golay A. Un nouveau programme d'éducation thérapeutique pour les patients obèses. Rev Med Suisse, 2011; 7: 695-9.
- Cohen Ak, Rehkopf D.H, Deardorff J, Abrams B. Soc Sci Med, 2013; 78: 34-41. https://doi.org/10.1016/j.socscimed.2012.11.02535. Albano MG, Muller Pinget S, D'Ivernois JF, Crozet C et Golay A. Apports de la danse thérapie à l'éducation thérapeutique des patients obèses. Educ Ther Patient/Ther Patient Educ, 2012; 4(1): 61-71 https://doi.org/10.1051/tpe/2012005
- Taetzsch A, Quintanilla D, Maris S, Letendre J, Mahler L, Xu F, Delmonico MJ, Lofgren IE. JARLIFE The Journal of Aging Research & Lifestyle, 2012 https://www.jarlife.net/1028-impact-on-diet-quality-and-resilience-in-urban-community-dwelling-obese-women-with-a-nutrition-and-physical-activity-intervention.html
- Mangeri F, Montesi L, Forlani G, Dalle Grave R, Marchesini G. A standard ballroom and Latin dance program to improve fitness and adherence to physical activity in individuals with type 2 diabetes and in obesity. Diabetology & Metabolic Syndrome, 2014; 6:74. https://doi.org/10.1186/1758-5996-6-74. Giordan A. L'infracognitif en ETP. Université de Genève, 2016. https://www.unige.ch/fapse/ldes/apprendre/files/4714/7880/8419/Infracognitif.pdf
- Valdivieso Jiménez G, Macedo-Orrego L. (2018). Neurociencias y psicoterapia: mecanismo top-down y bottom-up. Revista de Neuropsiquiatría. 2018; 3(81). http://dx.doi.org/https://doi.org/10.20453/rnp.v81i3.3386
- Prochaska JO, DiClemente CC. Transtheoretical therapy: Torward a More Integrative Model of Change. Psychol Theor Res Prac, 1982; 19: 276-88.
- Rivera Mercado S, Villouta Cassinelli MF, Ilabaca Grez A. Entrevista motivacional: ¿cuál es su efectividad en problemas prevalentes de la atención primaria? Atención Primaria, 2008;40 (5) 257-261.
- Plataforma Nutrivida. Nutridanza, poesía danzada, 2018. www.nutrivida-ge.ch
- Tessier S. Éducations, santé et précarités/ La pedagogie de l'interstice. L'Hamarttan, 2013.
- Faith MS, Allison DB, Geliebter A. Emotional eating and obesity: theoretical considerations and practical recommendations. Dalton's, Editor. Obesity and weight control: the health professional's guide to understanding and treatment. Gaithersburg, 1997; 439-465.
|
|